Tworzymy SYSTEM NIEZALEŻNE ŻYCIE na drodze dzieciństwo -dorosłość- starość


NIEZALEŻNE ŻYCIE Nie oznacza, że OSOBY z niepełnosprawnością nie potrzebują wsparcia z naszej strony. Chcą po prostu sprawować taką samą kontrolę nad swoim życiem i dokonywać takich samych wyborów każdego dnia jak każdy z nas. Powinno to być traktowane jako rzecz naturalna i oczywista (Wapiennik E., Piotrowicz R. Niepełnosprawny- pełnoprawny obywatel Europy, 2002, s.68)
Działamy od 40 lat na rzecz wyrównywania szans osób z niepełnosprawnością intelektualną, tworzenia warunków przestrzegania wobec nich praw człowieka, prowadzenia ich ku aktywnemu uczestnictwu w życiu społecznym, działanie na rzecz ochrony ich zdrowia, oraz wspieranie ich rodzin.
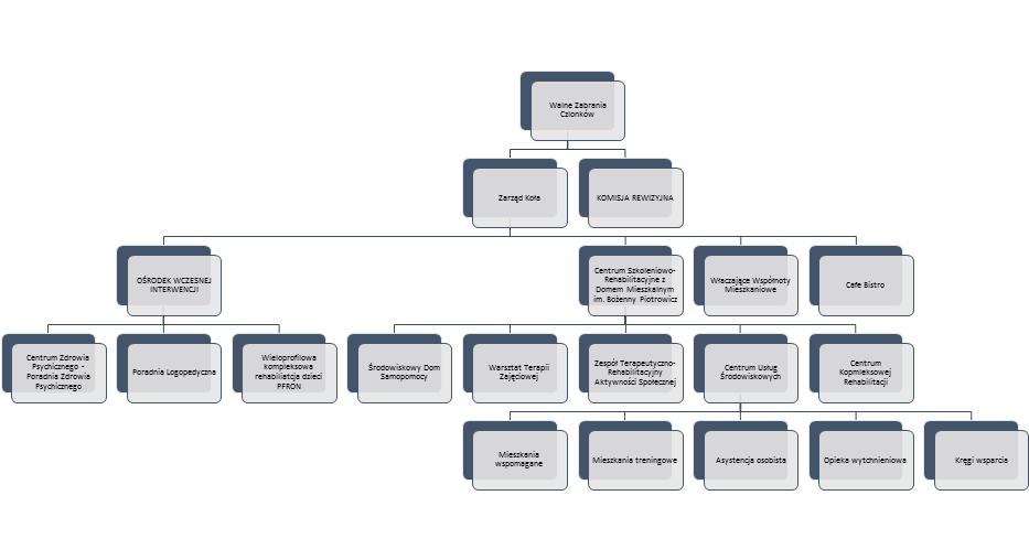
Na co dzień wspieramy dzieci, młodzież, dorosłych z niepełnosprawnością oraz ich rodziny w 7 placówkach oraz w 1 projektowanej :
- Ośrodek wczesnej interwencji dla dzieci,
- Dział fizjoterapii- program rehabilitacji osób niepełnosprawnych NFZ

oraz 10 projektach wspierających, w tym: mieszkalnictwa chronionego, mieszkalnictwa treningowego, opieki wytchnieniowej oraz formach integracji społecznej.
